Светодиодный модуль FERON AL8031 3W 250Lm 4000K сенсорный IP20, 300х259мм, соединение в линию до 2м 29663
Естественный белый свет – максимально комфортное для глаз освещение
Гарантия производителя 2 года






Вид крепления:накладной
Тип:настенные/потолочные
Мощность светильника:3 Вт
Цоколь:нет (встроенные светодиоды)
Тип лампы:встроенные светодиоды
Защита от пыли и влаги:IP20
Выключатель на корпусе:нет
Все характеристикиНет в наличии
Технические характеристики FERON AL8031 3W 250Lm 4000K IP20, 300*25*9мм, соединение в линию до 2м 29663
Гарантия производителя 2 года
на товары FERON
*Производитель оставляет за собой право без уведомления дилера менять характеристики, внешний вид, комплектацию товара и место его производства. Указанная информация не является публичной офертой
Оригинальные товары c гарантией
FERON


Россия — родина бренда

Китай — страна производства
Комплектация
- Светильник;
- Крепеж.
Информация об упаковке
Единица товара: Штука
Вес, кг: 0.11
Длина, мм: 300
Ширина, мм: 25
Высота, мм: 9
Разрешительная документация
Этот товар из подборок
Сервисное обслуживание
Расходные материалы
4.2
11 отзывов
6 отзывов
3 отзыва
1 отзыв
1 отзыв
Оценки по параметрам
Сначала:
Полезные
техник undefined.
19.09.2021
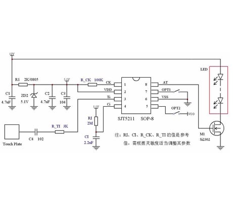
Кому нужна ответная часть, разъём называется 3.5*1.3 мм (по крайней мере подобрал в радиомаркете такой тип). На полной яркости при 12 вольтах потребляет 230 ма. При 13.5 вольт потребляет 350 ма (автомобильная сеть) и соответственно ярче светится. Не могу пока предположить, сколько при таком токе проживут светодиоды, но само собой более меньший срок эксплуатации будет. Теперь по делу. Используется микросхема sjt5211c. На фото типовая схема подключения (выписка с документации) и результаты моих экспериментов. Изначально в этом модуле идёт запаянная 5-я ножка микросхемы с плюсом питания (U1 - стабилизатор питания микросхемы 5 вольт в данном модуле подсветки) жирной каплей припоя. На фото микросхема уже с снятой перемычкой припоя. Режимы: Режим из-коробки, который предоставляет всеинструмены - 1+2 замкнут, 3+4 разомкнут, при подаче напряжения выключен, касание к сенсору - максимальная яркость. 1+2 разомкнут, 3+4 разомкнут, при подаче напряжения выключен. Четыре режима - выключено, минимальная-средняя-максимальная яркость. 1+2 разомкнут, 3+4 замкнут, при подаче напряжения минимальная яркость. Пять режимов, минимальная - средняя - больше средней - максимальная яркость, выключено. 1+2 замкнут, 3+4 замкнут, при подаче напряжения выключен. пять режимов, выключено - минимальная - средняя - больше средней - максимальная яркость.
ОБЩЕСТВО С ОГРАНИЧЕННОЙ ОТВЕТСТВЕННОСТЬЮ "АСТАР+"
28.10.2021
Сразу отпаял гнездо под штекер и припаял обычный провод. Сенсорное включение реализовано в виде металлической пластинки, расположена над штекером, внутри корпуса светильника. Реагирует на прикосновение руки, карандаша и т.п. на кусок ПВХ не реагирует. По какой-то причине светильник включается и выключается при включении блютуз колонок находящихся в метре.
Ильнур
07.02.2022
Соответствует заявленному, мощность около 3Вт, тёплый оттенок свечения, сенсорное управление. Возможность реализации диммирования (нужна доработка паяльником). Случайно подошёл 12V БП с тонким разъёмом от старого роутера D-Link, искать разъем не пришлось. Брал одну лампу на пробу, понравилось, но потом они кончились)))
Лев Х.
20.10.2021
Хороший светильник. Потребляет примерно 3 ватта. Периодически бывает подглючивает сенсор (сам выключается).
Черняев Михаил
23.10.2021
Надеялся будут ярче. Как подсветка ночью на кухне или в ванной норм
Вадим Г.
09.03.2022
хорошо светит, удобный выключатель
Александр
06.12.2021
удобные, юрал для подсветки полок.
Онищенко Михаил
11.10.2021
Ок
ЯКОВЛЕВИЧ В.
27.07.2021
все устраивает кроме подключения
Алексей
11.01.2021
Внешний вид - отлично. Свет слабый - не комментирую, в характеристиках написано и мощность и поток(без обсуждений). Для тех , кто спрашивает можно ли экспериментировать, смотрите фото, всё разбирается(два маленьких самореза) -там где разъем питания, и можно и пленку и пластик тонкий матовый вырезать -все войдет, были бы руки и желание. Потребление 250 ma от 12 в. блока, включается и выключается легко, диммирования нет - и 5 сек. и 10 сек. держал , ток потребления(яркость) не изменяется. Если блок питания подключаем со стороны противоположной сенсорному выключателю - лампа горит сразу, на выключатель не реагирует(дополнение). Жаль, что здесь нет жесткого соединителя и AL 8030.
Вопросы и ответы о светодиодном модуле FERON AL8031 3W 250Lm 4000K IP20, 300*25*9мм, соединение в линию до 2м 29663
Нужна помощь?
Задайте вопрос – вам ответит наш эксперт, представитель бренда или один из покупателей
Вася
18.09.2021
Алексей
11.01.2021
Семенцов Вячеслав
09.01.2021
Samia Walton
27.12.2020
